Manajemen Produksi

Melalui kelas ini, kamu diajak untuk:

  • Identifikasi jenis-jenis pelanggaran.
  • Proses evaluasi pelanggaran kerja.

Pengantar

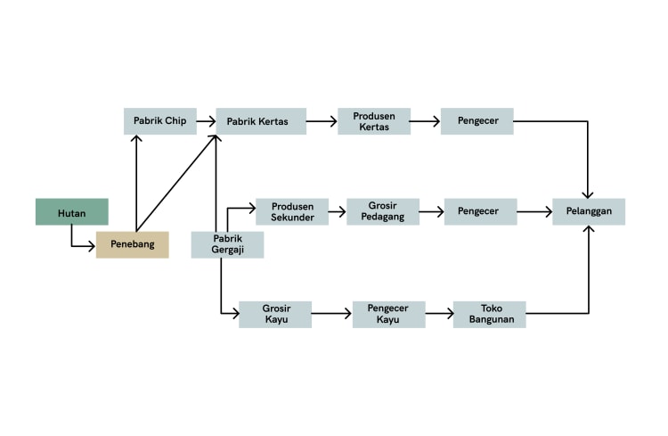
Setiap produk yang dihasilkan melibatkan berbagai tangan terampil. Tangan yang ikut serta tidak hanya dari perusahaan pemilik produk, tapi juga banyak suplier rekanan yang ikut andil dalam prosesnya. Lihat bagan berikut:

Rumit bukan? Proses perjalanan produk sederhananya dari pabrik, transportasi/logistik, baru terakhir sampai ke konsumen. Kenyataannya tidak sesederhana itu. Ada berbagai macam titik percabangan tiga kelompok besar itu. Industri kemudian memakai istilah Supply Chain Management atau Manajemen Rantai Pasokan untuk mengelola kompleksitas produksi dan distribusi.

Vendor atau Kerjakan Sendiri?

Sebelum mengeluarkan biaya dengan melibatkan pihak luar dalam proses produksi, lihat kembali desain produk yang ingin diproduksi. Proses produksi produk terdiri dari desain -> sumber bahan baku -> dan proses produksi.

Dalam proses perancangan, kita menetapkan spesifikasi fitur yang akan dibuat. Dari rancangan yang ada, lihat ke internal tim di bagian manakah yang menjadi keahlian utama dalam proses produksi fitur esensial. Fokus pada keahlian itu dahulu. Keputusan untuk melibatkan suplier atau vendor baru dimulai ketika ada bahan baku atau fitur esensial di luar keahlian tim.

Bahan Baku: Pesan Kapan dan Di Mana?

Hampir 50 persen ongkos produksi biasanya dialokasikan untuk membeli bahan baku. Sehingga, pencarian bahan baku wajib memilih sumber yang tepat. Berikut pertimbangan dalam memilih suplier yang dapat mengoptimalkan produksi:

  • Apakah suplai dari vendor dapat memenuhi kebutuhan jumlah?
  • Bagaimana kualitasnya?
  • Apakah harga yang ditawarkan masuk akal?

Produksi: Kerjakan Sekarang atau Nanti?

Tata kelola yang mengacaukan suplai bahan baku dapat menghentikan proses produksi. Sementara kelebihan bahan baku namun tidak mampu memproduksi karena ketiadaan pembelian juga bencana. Bagaimana mengatasinya? Coba terapkan manajemen material di bawah:

Just In Time

Bahan baku yang baru masuk pabrik langsung diproduksi.

Materials Requirement Planning

Membuat proyeksi berdasarkan estimasi penjualan, kebutuhan materialnya, lalu proses pengadaan.

Work Scheduling

Mengurutkan perjalanan bahan baku dari suplier hingga pabrik, langkah demi langkah.

Pro Tips

  • Ketahui kemampuan tim sendiri dalam proses produksi.
  • Pilih vendor dalam produksi ketika ada opsi pengerjaan lebih murah dan berkualitas baik.
  • Setiap hari, perhatikan pergerakan bahan baku di material manajemen.
Selamat, Anda telah menyelesaikan pelajaran ini
Klik untuk menyelesaikan